微信扫一扫联系
208
先导研报所有资源均由用户上传分享,仅供网友学习交流,未经上传用户书面授权,请勿作商用。
1、本文档下载后文档不带水印,支持完整阅读内容或进行编辑。
2、当您下载文档后,并不意味着拥有了版权,文档仅供网友学习交流,不得用于其他商业用途。
3、本站所有内容均由合作方或网友上传,本站不对文档的完整性、权威性及其观点立场正确性做任何保证或承诺!
4、本本所有内容不构成任何投资建议,不具有任何指导和买卖意见。
5、如文档内容存在违规,或者侵犯商业秘密、侵犯著作权等,请立即与我们联系。
深企投:2025年养老机器人行业研究报告
未来产业研究2025年第2期(总第13期):人形机器人应用趋势、挑战及建议
智联招聘:2025年机器人产业人才发展报告
中科创投研究院:2025年中美机器人发展深度分析报告(初稿)
全国机器人标准化技术委员会:人形机器人标准化白皮书(2024版)
嘉世咨询:2025年人形机器人产业链分析报告
东吴证券:人形机器人深度之五:国内机器人行业深度:量产元年,百家争鸣
西南证券:人形机器人行业研究报告:传感器,机器人感知核心,未来的星辰大海
高工咨询:2024年协作机器人产业发展蓝皮书
民生证券:人形机器人产业2025年度投资策略:量产元年,明日在途
华鑫证券:传感器行业报告:人形机器人“感官”,国产替代蓄势待发
华西证券:割草机器人行业深度:无边界产品加速渗透,北美市场有望实现突破
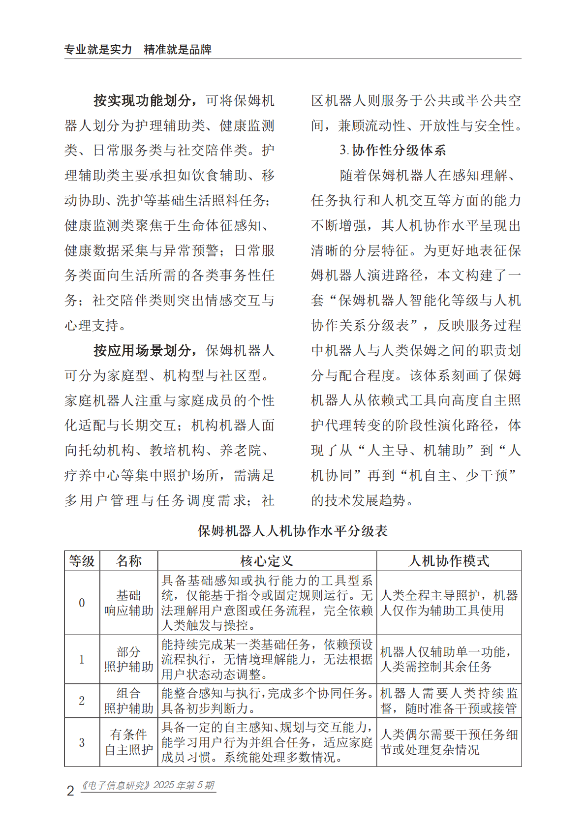
赛迪智库:2025年保姆机器人行业发展趋势报告
中泰证券:人形机器人行业灵巧手专题:从“做出来”到“卖出去”Ⅱ
兴业证券:割草机器人行业深度:“无边界”时代开启,国牌涌入竞逐蓝海
民生证券:海外零部件巨头系列九:舍弗勒:机器人全栈Tier1创新、并购、机电一体
深企投:2025年养老机器人行业研究报告
源达信息:机器人行业研究:技术创新与市场共振,机器人产业商业化进程提速
GGII高工咨询:2025年智能焊接机器人产业发展蓝皮书
国金证券:机器人行业研究:主业盈利能力整体改善,关注龙头公司转型机会