微信扫一扫联系
先导研报所有资源均由用户上传分享,仅供网友学习交流,未经上传用户书面授权,请勿作商用。
1、本文档下载后文档不带水印,支持完整阅读内容或进行编辑。
2、当您下载文档后,并不意味着拥有了版权,文档仅供网友学习交流,不得用于其他商业用途。
3、本站所有内容均由合作方或网友上传,本站不对文档的完整性、权威性及其观点立场正确性做任何保证或承诺!
4、本本所有内容不构成任何投资建议,不具有任何指导和买卖意见。
5、如文档内容存在违规,或者侵犯商业秘密、侵犯著作权等,请立即与我们联系。
睿研咨询:2025年德国慕尼黑国际车展研究报告
汽车之家研究院:2025年中国智能电动车发展趋势洞察报告
国联证券:汽车行业:下一阶段人形机器人如何投资?
国信证券:人形机器人系列专题之本体:AI技术革命,车企转型具身智能
中国物流与采购联合会:2025年货车司机从业状况调查报告
中汽中心:中国汽车产业链公示平台(CPP)年度报告(2024)
2025年全球电动(新能源)汽车展望报告(英文)
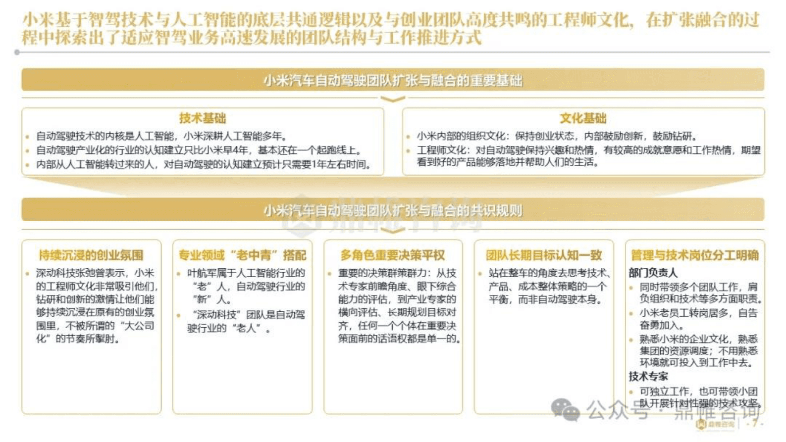
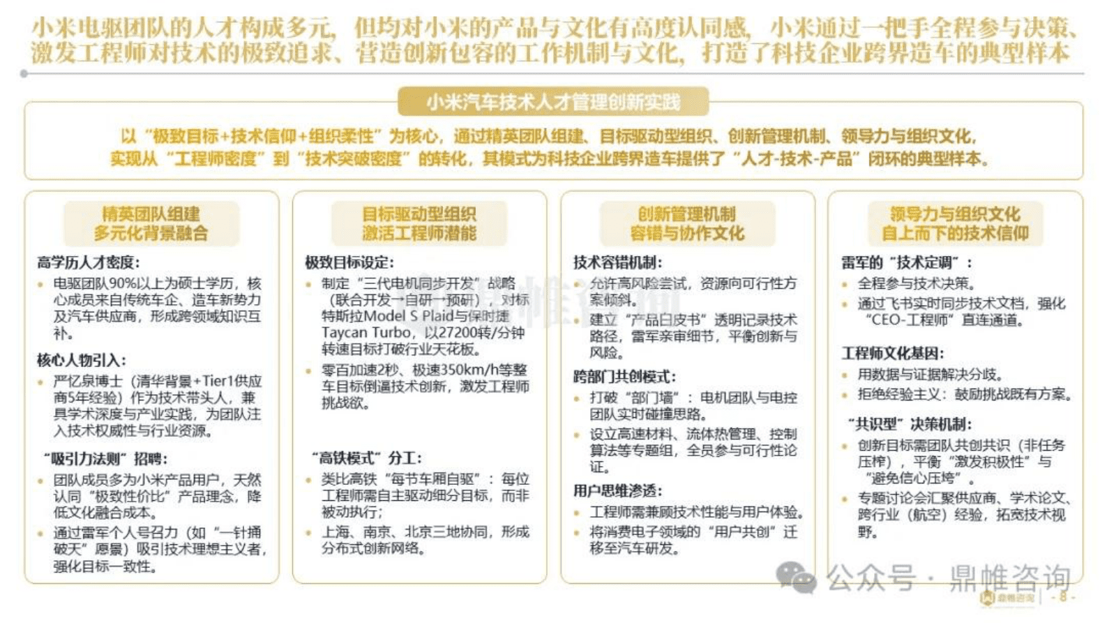
鼎帷咨询:2025年小米汽车高端人才组建战略与实施路径研究报告
乘联会:2025年多车企接入DeepSeek,以AI为核心的智能化竞争加剧
鼎帷咨询:2025年马斯克商业帝国之特斯拉发展战略研究报告
CAICV&GSMA:2025年5G车载应用展望白皮书
中国信通院:智能网联汽车网络技术路线图(2025-2030)
华源证券:波士顿科学专题报告系列二之电生理&左心耳封堵篇:电生理弯道超车,左心耳封堵引领市场
华鑫证券:汽车行业深度报告:轴向磁通电机,高功率密度等特点有望助力其成为下一代执行器用电机
中国连锁经营协会(CCFA)与罗兰贝格:汽车后市场连锁企业发展白皮书(2025年度)
智慧货运中心:零排放商用车:加速转型——2025投资者白皮书
2025下半年汽车营销报告(英文)
中国汽车工程学会:2025年AI Car的初步畅想与探索实践白皮书
驱动视界:商用车电驱动:法士特Wrightspeed AxleTech
德勤:汽车零部件零售商在创新与适应的十字路口:零售汽车零部件的未来:驱动变革