微信扫一扫联系
106
先导研报所有资源均由用户上传分享,仅供网友学习交流,未经上传用户书面授权,请勿作商用。
1、本文档下载后文档不带水印,支持完整阅读内容或进行编辑。
2、当您下载文档后,并不意味着拥有了版权,文档仅供网友学习交流,不得用于其他商业用途。
3、本站所有内容均由合作方或网友上传,本站不对文档的完整性、权威性及其观点立场正确性做任何保证或承诺!
4、本本所有内容不构成任何投资建议,不具有任何指导和买卖意见。
5、如文档内容存在违规,或者侵犯商业秘密、侵犯著作权等,请立即与我们联系。
工银亚洲研究:2025年稳定币创新对非银支付生态的影响动态研究报告
BlockSec:2025年加密支付合规手册
Stripe:2025年塑造全球商业的四大支付趋势报告
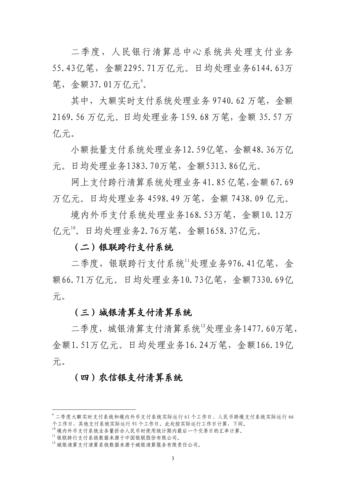
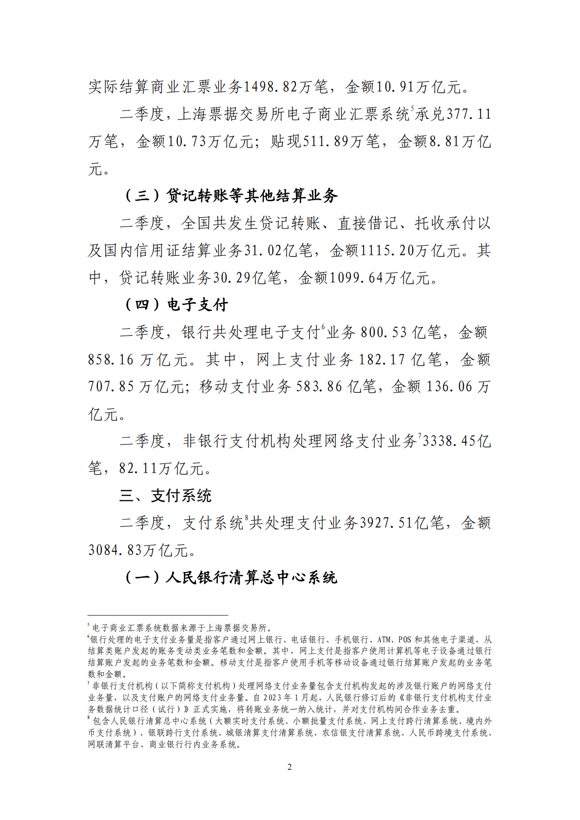
2025年第二季度支付体系运行总体情况
克劳锐:2025年支付宝财经内容生态报告
Thunderbird:2025全球支付的未来与第四代支付网络研究报告(英文)
德勤:2025美国支付稳定币之年:监管动态、风险框架与市场机遇报告(英文)
FXC Intelligence:2025年跨境支付中的稳定币状况研究报告(英文版)
2025年电子商务支付体验报告(英文)
问可汇(WENKH):2025年中国第三方支付行业市场规模及行业分析报告